Appearance
扫码须知
扫码玩法
一、风控提醒
支付宝全面严控,微信通过率较高,与机器/用户/玩法都无关,过不过完全随缘。以下方法可适当提高成功率:
1、多码牌/多账户轮流刷,可减少风控
2、切忌小额多笔频繁刷,尽量大额单笔,减少交易次数
二、使用建议
扫码限制较多,建议作为辅助,优先考虑刷卡
👉快钱刷(支持自定义行业,笔笔有分)
👉合利宝(支持自定义行业,笔笔有分)
👉安心付(支持自定义行业,笔笔有分)
👉恒信通(支持自定义行业,笔笔有分)
👉电银通(支持自定义行业,笔笔有分)
👉至尊宝(支持自定义行业,笔笔有分)
👉盛付通(支持自定义行业,笔笔有分)
扫码神器
一、功能一览

二、微信/支付宝
👉拉卡拉(免费注册,单笔5万)
👉进钱吧(免费注册,单笔5千)
👉综易付(免费注册,单笔5千)
👉聚收银(免费注册,单笔2万)
扫码积分
参考🔗 积分表,根据要刷的银行,尽量选择有积分的渠道进行消费,避免反撸。
扫码商户
一、微信
没有商户概念,只看通道,积分看🔗 积分规则
二、支付宝
没有商户概念,只看通道,积分看🔗 积分规则
三、银联二维码
商户概念,等同刷卡,实际商户通过云闪付APP查看,请参考🔗 积分规则
扫码地区
一、微信
没有地区概念,只看通道
二、支付宝
没有地区概念,只看通道
三、银联二维码
有地区概念,等同刷卡,注意规避异地用卡风险(短时间跨地区交易)
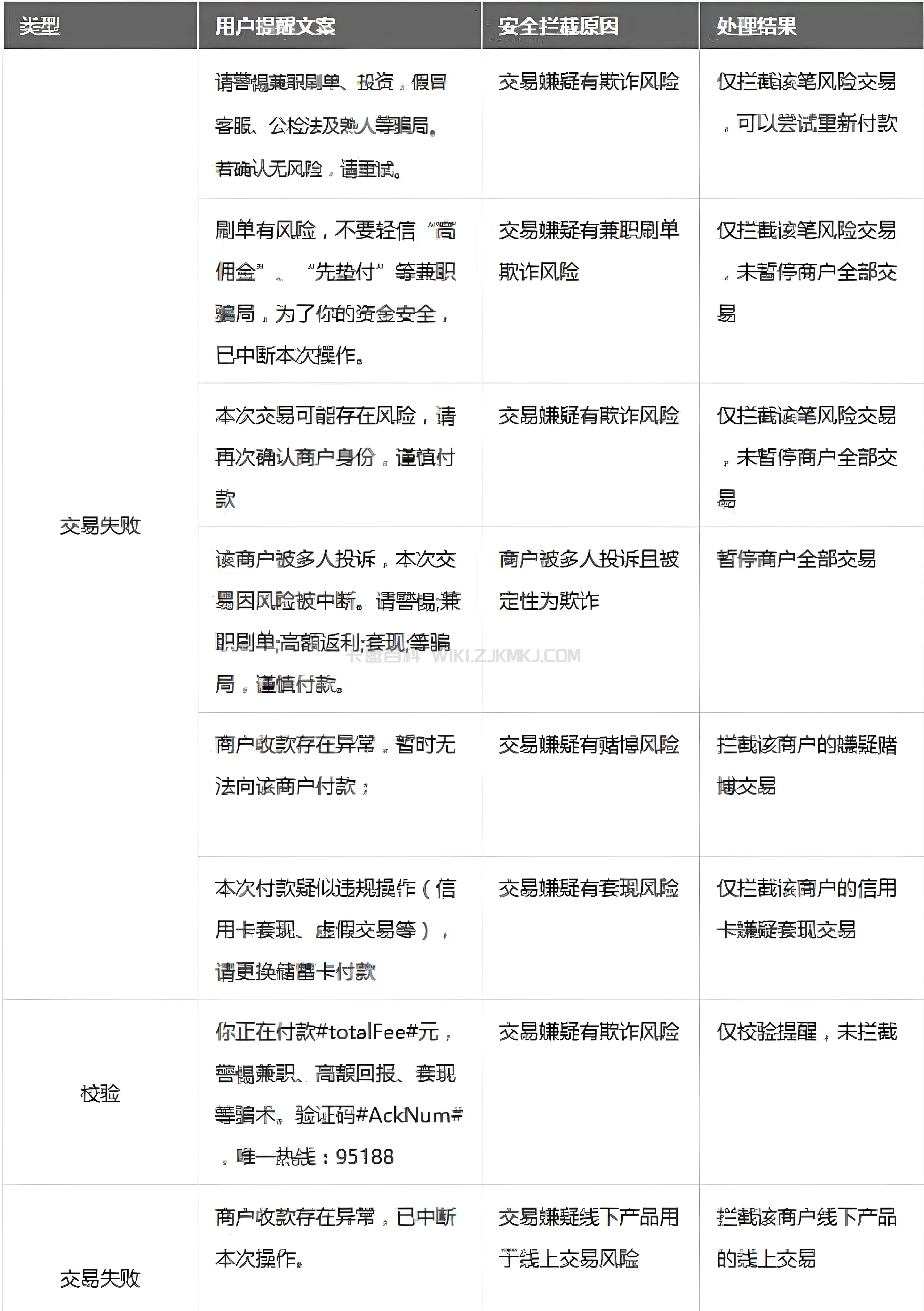
扫码风控
以下是常见扫码风控提醒 ,出现以下提示说明当前交易已被风控,解决办法只有:换码牌、换通道、换支付账号(支付宝/微信),没有其他办法。
一、支付宝风控

二、微信风控
1、本次交易存在欺诈风险
2、当前商户存在异常行为
3、交易异常,今日不可向该商户继续付款
4、交易异常,已超出今日商户微信收款限额
5、信用卡消费超过当日限额,请使用零钱或借记卡支付
